0797-8118198
tingjinhuanbao@163.com
江西省贛州市沙河鎮生命健康小鎮產業園二期三號樓
關注微信最新動態
您現在的位置:首 頁> 新聞中心 > 行業新聞 >
來源:江西挺進環保科技有限公司 作者:吾名 文/發布于:2019-12-30 瀏覽次數:次
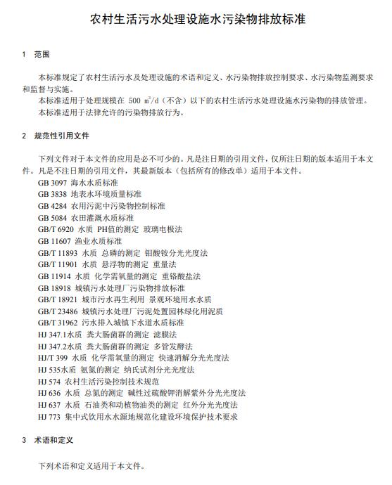
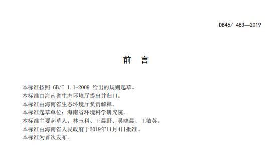
北極星水處理網獲悉,海南省地方標準《農村生活污水處理設施水污染物排放標準》(DB 46/ 483—2019 )于2019年11月4日發布,2019年12月15日起施行。詳情如下:
上一篇:溫嶺:開展《浙江省農村生活污水處理設施管理條例》宣傳活動
下一篇:汕頭有污水處理場如何收集處理污水?一起長知識
江西挺進環保科技股份有限公司 Copyright ? 2019 版權所有 網絡許可證:贛ICP備2022004500號-1
手機掃一掃
公司簡介
總經理致辭
組織架構
發展歷程
資質與榮譽
領導關懷
生活污水處理
稀土尾水治理
工業污水處理
醫療廢水處理
畜禽廢水處理
土壤修復
河道治理
高效生物反應器
雙級滲濾耦合系統
微動力生物濾盒一...
生物濾盒一體化生...
生活污水處理地下...
更多產品技術
公司要聞
行業新聞
集團新聞